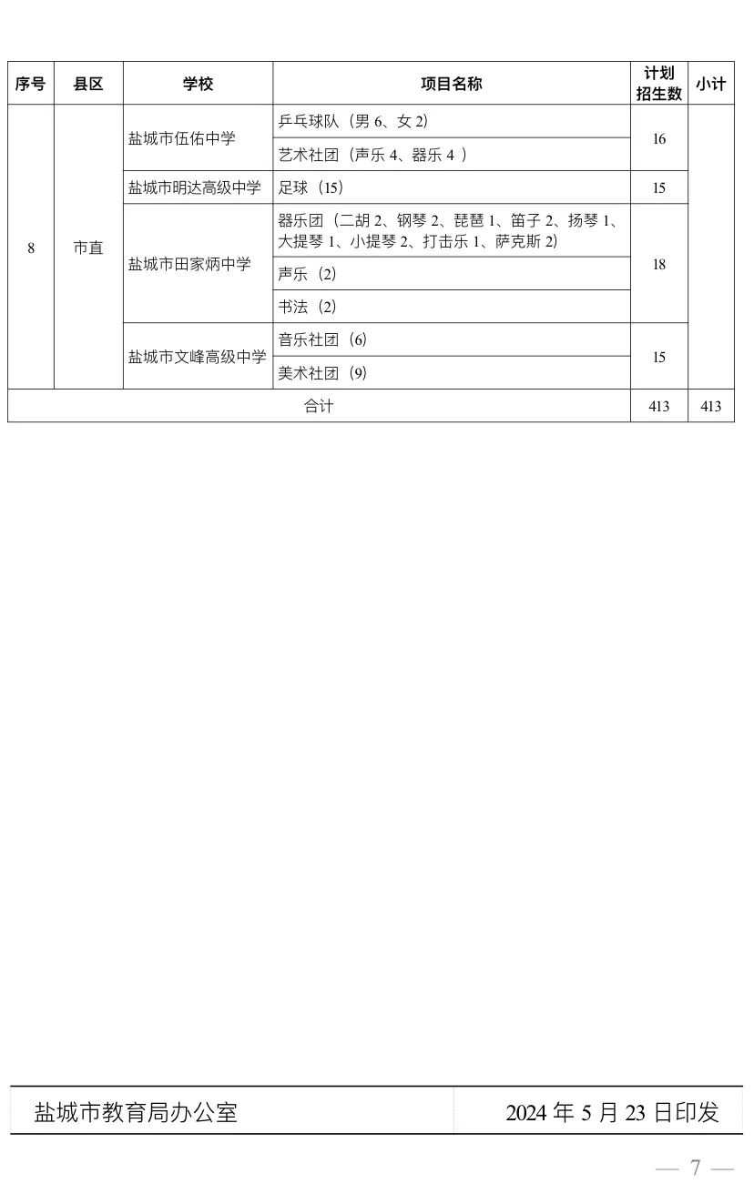
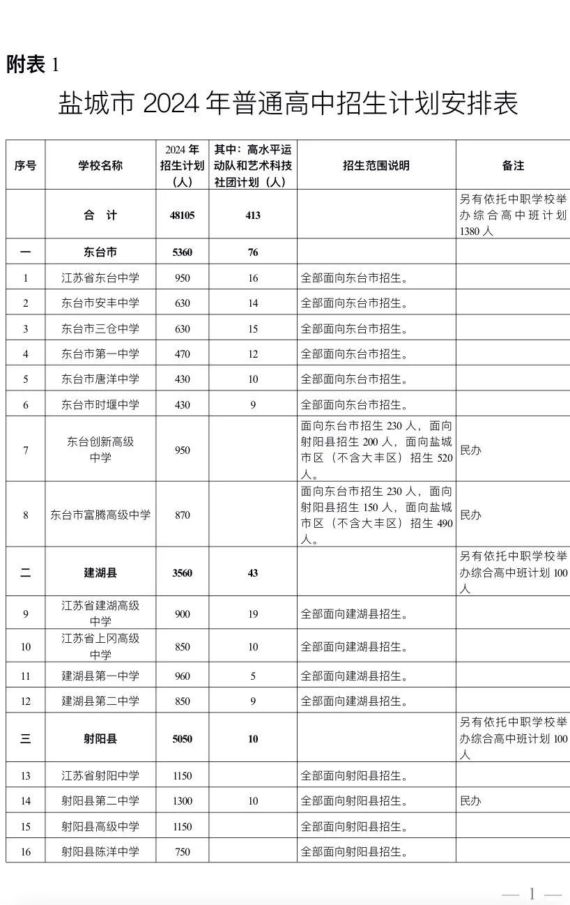
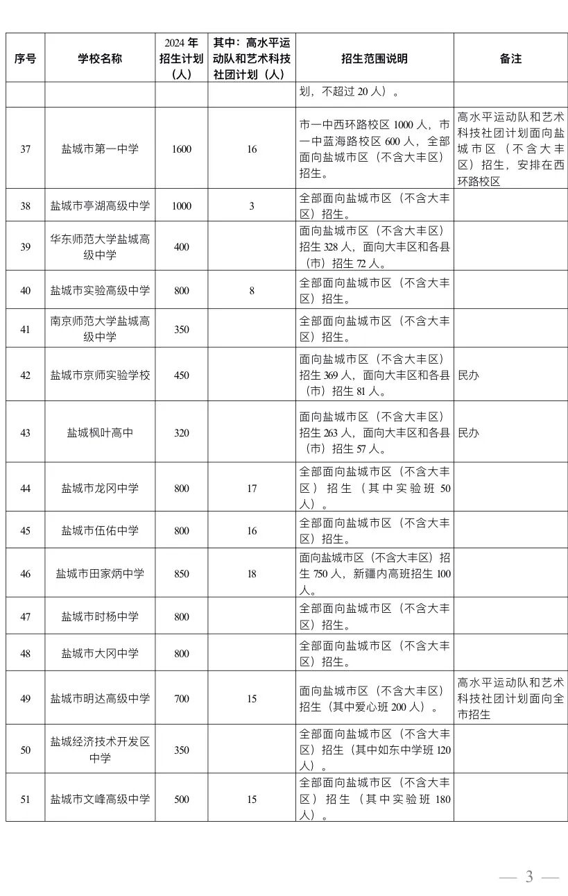
各县(市、区)教育局,盐城经济技术开发区社事局、盐南高新区教育局,市直各有关学校: 2024年全市普通高中安排招生计划49485人(其中依托中职学校举办综合高中班计划1380人,高水平运动队和艺术科技社团专项计划413人),计划分配到所有普高学校(见附表1、2),现就有关事项通知如下: 一、加强政策宣传。在填报志愿前,各地各学校要通过网络、媒体、校园公告栏、家长会等多种形式,第一时间向学生、家长及社会公开招生计划、招生办法、收费标准和方式等,发放《中考指南》、推送志愿填报宣传信息,精准解读政策规定,严禁误读误导,切实保障广大考生及家长的知情权、选择权。 二、确保计划落实。各地各学校要采取切实可行的解决方案,有序实施,确保全市初中毕业生都能有学上。各地要全力保障和改善提升各普通高中学校师资、校舍、食宿等办学条件,确保满足生源入学和教育教学需求,足额落实招生计划。 三、加强学位供给。各地要认真贯彻落实省、市关于加快普通高中资源建设、扩大学位供给的部署要求,结合未来几年初中毕业生数变化情况,超前做好普通高中规划建设。普通高中学位供给不足和大班额、大校额情况突出地区要采取改扩建存量资源、新建增量资源等方式,尽快化解学位供需矛盾。今年秋学期,所有普通高中仍不得出现56人以上大班额现象,有条件的地方和学校要将班额控制在50人以内。 四、严明招生纪律。本通知所下达的普通高中招生计划为指令性计划,严禁无计划招生或学校之间相互代招生,严禁擅自突破计划招生,严禁干预考生志愿填报,严禁诱导、强迫考生填报指定学校志愿。凡违反招生纪律的,将依法依规严肃追究相关单位及人员责任。 以上通知,希认真贯彻执行。 附表: 1.盐城市2024年普通高中招生计划安排表 2.盐城市2024年普通高中高水平运动队和艺术科技社团招生计划安排表 盐城市教育局 2024年5月23日 (此件主动公开) 查看具体文件关于下达2024年全市普通高中招生计划的通知

